当前位置:

《湘潭市2023年高中阶段学校招生工作方案》公布

来源:湘潭市教育局 编辑:刘放明 2023-05-16 10:24:27
时刻新闻
—分享—

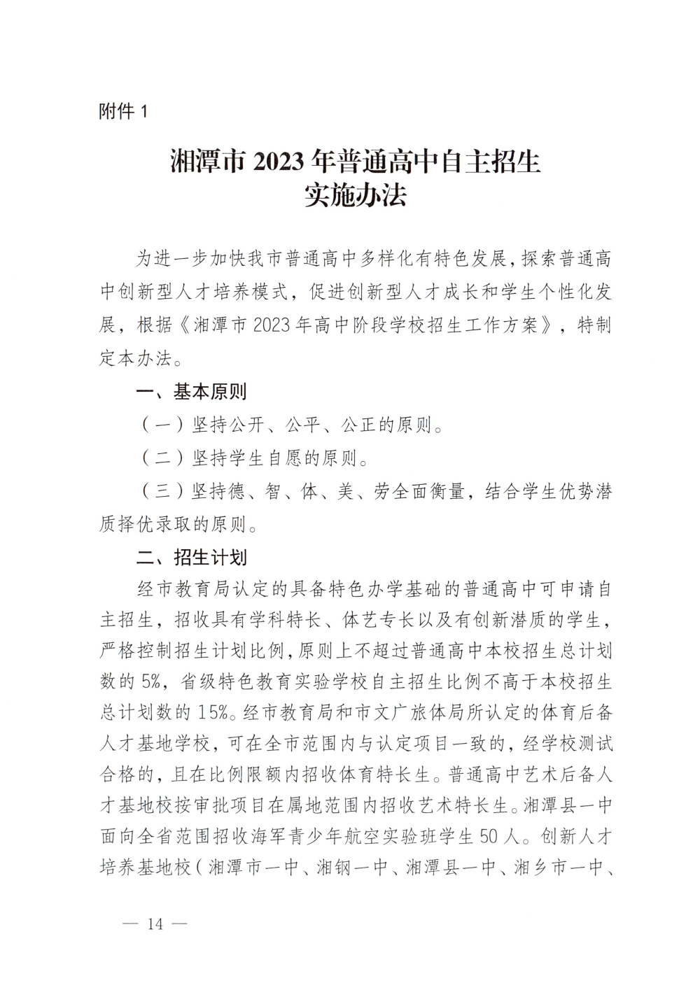
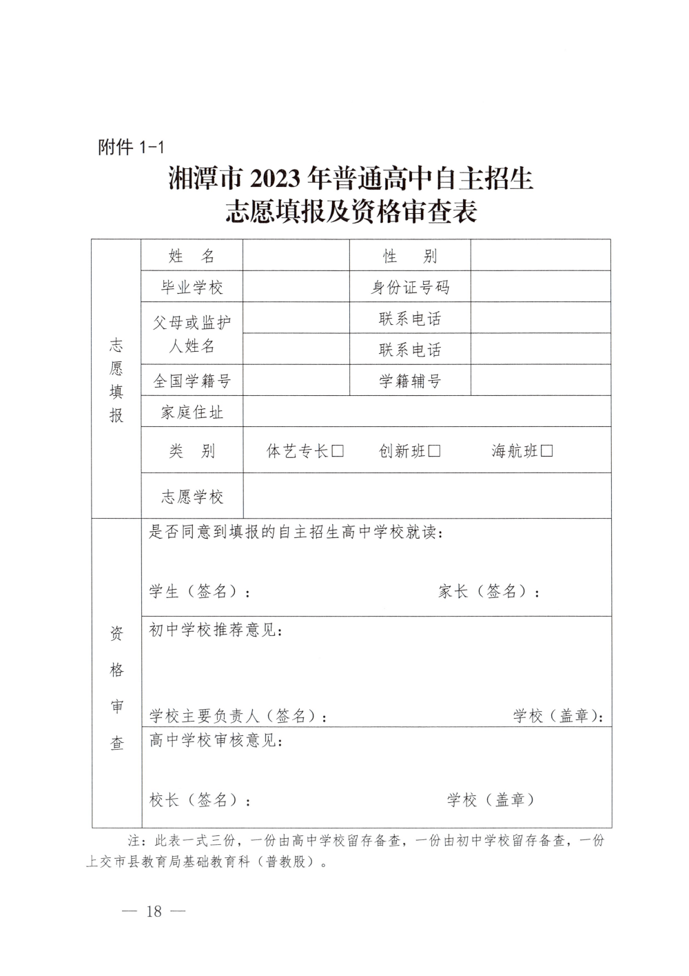
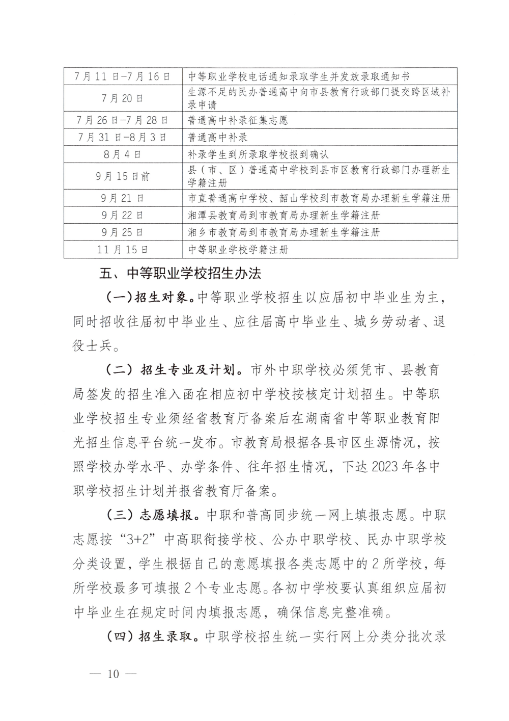
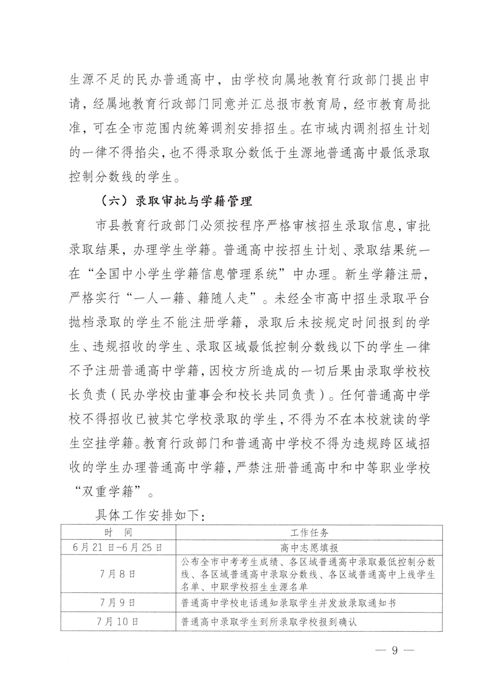
近日,湘潭市教育局印发《湘潭市2023年高中阶段学校招生工作方案》,详情如下:


图片

图片

图片

图片

图片

图片

图片

图片

图片

图片

图片

图片

图片

图片

图片

图片

图片

图片

图片

图片

图片

图片

图片

图片

图片

图片

图片

图片



来源:湘潭市教育局

编辑:刘放明

阅读下一篇

返回红网首页 返回湘潭站首页