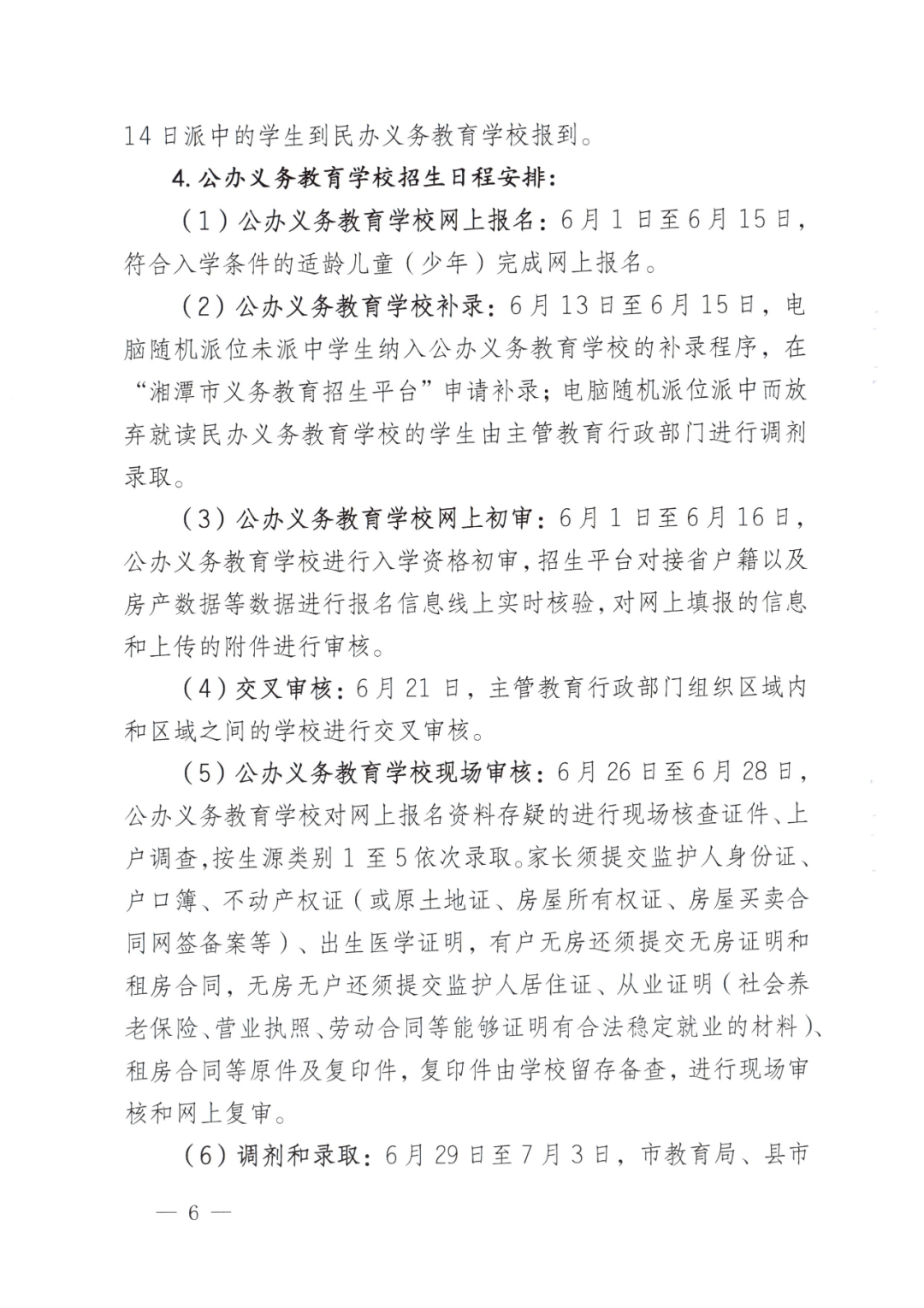
首页
市情概况
时政湘潭
民生湘潭
县市区动态
园区天地
专题专栏
图片摄影
通知公告
党风廉政
环保
文旅
人社
交通
城发集团
当前位置:
湘潭站
>
教育
>
正文
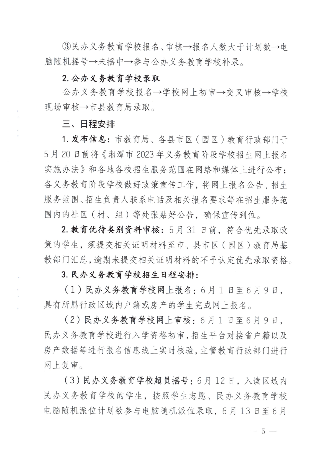
《湘潭市2023年义务教育阶段学校招生网上报名实施办法》公布
来源:湘潭市教育局
编辑:刘放明
2023-05-16 10:26:38
时刻新闻
—分享—
近日,湘潭市教育局印发《湘潭市2023年义务教育阶段学校招生网上报名实施办法》,详情如下:
来源:湘潭市教育局
编辑:刘放明