2月21日白天,湘潭市天色阴沉,局地寒风呼啸,气温陡降,城区雨雪并不是很大,但局地道路湿滑,预计夜间雨雪持续。湘潭公安交警提醒,注意出行安全。
以下几起在冰雪天气发生的交通事故,请广大驾驶人朋友引以为戒。
出行谨防“暗冰” 小车失控“漂移”到路边
1月22日,在益阳高新区,一辆小型面包车因路面湿滑结冰,车辆不受控制打滑后撞到右侧路边,所幸人无大碍。
交警提醒,冰雪天气行车即使路况较好也一定要控制车速,与前车保持安全距离,切忌猛加油猛踩刹车。
冰雪路面强行超车 吓得车内惊叫连连
1月22日,湖南邵阳,曾某驾驶车辆行驶至邵东市流泽镇路段时,与尹某驾驶的小车相撞,造成尹某车上乘客受伤及两车受损的交通事故。
经调查,曾某驾车行驶至事发路段时,觉得前方车辆行驶较慢,便占用对向车道强行超车,由于雪天路滑,在发现对向来车时,避让不及与其相撞。
雨雪天行车未降速 超车时打滑失控酿事故

1月22日,苏某驾车行至二广高速2417km(南往北)处时,因雨雪天未降低行驶速度致车辆打滑失控,接连与护栏和相邻车道一辆小车相撞。
雨雪冰冻恶劣天气来袭,交警提醒非必要不驾车出行。确有出行需求的,避开受恶劣天气影响的时段和路段。
湘潭天气具体预报
2月21日:中到大雨转冻雨,有冰冻,北风4~5级,局地阵风6~7级,-2~4℃(见图1);

图1 湘潭市降水量预报图
2月22日:阴天有冻雨或雨夹雪,有冰冻,北风4~5级,局地阵风6~7级,-2~1℃(见图2);

图2 湘潭市降水量预报图
2月23日:阴天有冻雨或雨夹雪,有冰冻,北风4级,局地阵风5~6级,-1~1℃(见图3);

图3 湘潭市降水量预报图
2月24日:阴天有冻雨或雨夹雪,有冰冻,北风3~4级,-1~1℃;
2月25日:阴天有冻雨或雨夹雪,有冰冻,北风3级,0~3℃;
2月26日:阴天有小雨,北风3级,2~6℃;
2月27日:阴天有小雨,北风3级,3~7℃。
省低温雨雪冰冻灾害应急指挥部决定自2月21日10时起,启动低温雨雪冰冻灾害Ⅳ级应急响应。
同时,湖南省气象台2月20日16时发布寒潮橙色预警:预计20日20时至22日20时,株洲东南部、衡阳南部、邵阳南部、郴州、永州、怀化西南部最低气温将下降12℃以上,最低气温≤4℃,并可能伴有5级以上偏北大风,请注意防范。

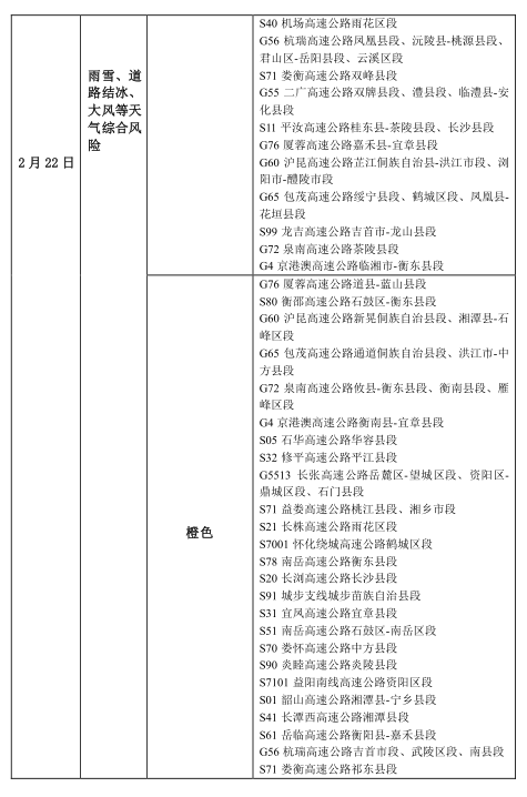
高速公路降水、道路结冰预报
2月21-22日湘北中雨转冻雨或雨夹雪、雨夹雪、小雪,其他地区有小到中等阵雨或雷阵雨,气象综合风险较高,春运交通影响较大。


2月21至22日湖南省高速公路降水风险等级图
降水、道路结冰影响路段







来源:湖南交警、湘潭气象服务
编辑:杨莉莎
时刻新闻