根据《国务院办公厅关于2022年部分节假日安排的通知》,2022年端午节6月3日(星期五)至6月5日(星期日)放假,共3天。
目前,省内疫情整体趋于平稳,端午节学生放假、走亲访友、休闲游乐和农村赶集等活动增多。为做好节日期间湘潭市道路交通安保工作,湘潭市公安局交警支队现对端午交通情况进行分析,发布“两公布一提示”,请广大市民合理选择出行方式与时间,避开高峰时段和拥堵路段。
一、天气情况
根据气象部门预测,2022年端午期间,全市气温为23~30℃,以降雨为主。

二、假期整体车流量分析
因假期较短,高速公路正常收费,市内短途交通流量将明显增加。车流高峰在节日当天及前、后一日均会出现,连接我市高速主要进出口及周边道路将出现车辆排队缓行甚至拥堵的情况。
假期前一天6月2日17时-21时、节日当天6月3日上午9时-11时和假期最后一天6月5日19时-21时为高峰时段。
三、全市道路通行秩序预测
除长途汽车站、汽车西站两处汽运站场、火车站及高铁站周边以外,各景区出入口、国省道要道口、城区主干道及进出城通道车流量也会明显增加。
雨湖区:北二环线、320国道、砂子岭至涟水桥路段、S219、S216省道、白云路、沿江西路、步步高新天地、万楼等景点和大型商场周边为重点路段。6月3日上午,国道320线涟水河姜畲段、县道X087线鹤岭镇靳江河段将举办龙舟赛活动,湘潭公安交警将对部分路段实行交通管制、货运车辆绕行等分级管控措施。
岳塘区:以芙蓉大道板塘铺路段、一、二、三、五桥、昭华大桥、几大商圈及昭山景区为重点。芙蓉大道快速路与团山铺路下穿道路地段占道施工,将提高对施工路段的路面管控力度。
经开区:以辖区内高速连接线、莲城大道和沿江路为重点。潭洲大道(长潭交界—富家路段)正进行K2+880掉头箱型通道占道施工,将提高对施工路段的路面管控力度。
湘潭县:以107国道、320国道沿线、湘乡干线、涟水桥、湘潭二大桥、五大桥、潭花线段为重点。农村集市是交通拥堵和事故预防重点。省道219线湘潭县云湖桥镇云湖村铁路道口全封闭施工,请过往车辆驾驶人注意。
湘乡市:320国道南门口地段、湘乡大道高速出口、南津路地段、山枣镇区往山枣镇路段、莲花村交叉路口、虞唐镇镇区、市区通往水府庙的主要路段S330线和水府大道。
韶山市:韶山环线、韶山高速连接线、湘韶线韶山段及景区。
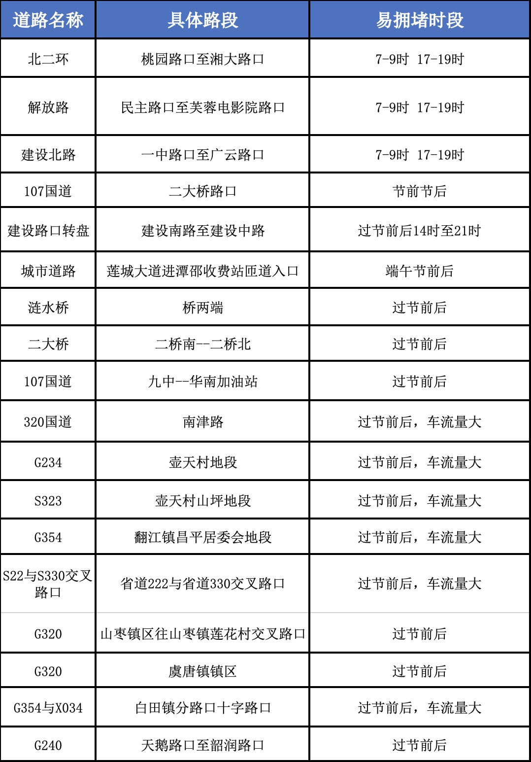
假期全市易拥堵路口、路段

交警提醒
一、请广大市民合理规划出行线路和时间,密切关注目的地及沿途天气状况,根据天气预警及时调整行程。
二、出行时做好个人防护,自觉遵守疫情防控规定,戴口罩、勤洗手,少聚集、勤通风。
三、夏季天气炎热,驾车容易疲劳,请您保证睡眠充足,若感觉困倦、状态不佳,请选择安全地点停车休息,不能在高速公路上随意停车。
四、假期出行,请选择正规客运场站、公司搭乘客运车辆。不要贪便宜、图省事乘坐超员车辆、非法营运车辆。
五、节日期间,湘潭公安交管部门将持续开展交通违法整治行动,严查摩托车、电动车骑乘人员不佩戴头盔、非法安装伞具以及机动车驾乘人员不系安全带、闯红灯等违法行为。请广大市民遵守交通法规、安全文明出行,为湘潭争创全国文明典范城市贡献力量。
来源:红网湘潭站
作者:湘潭市公安局交通警察支队
编辑:杨莉莎
本文为湘潭站原创文章,转载请附上原文出处链接和本声明。
时刻新闻