首页
市情概况
时政湘潭
民生湘潭
县市区动态
园区天地
专题专栏
图片摄影
通知公告
党风廉政
环保
文旅
人社
交通
城发集团
当前位置:
湘潭站
>
卫健
>
正文
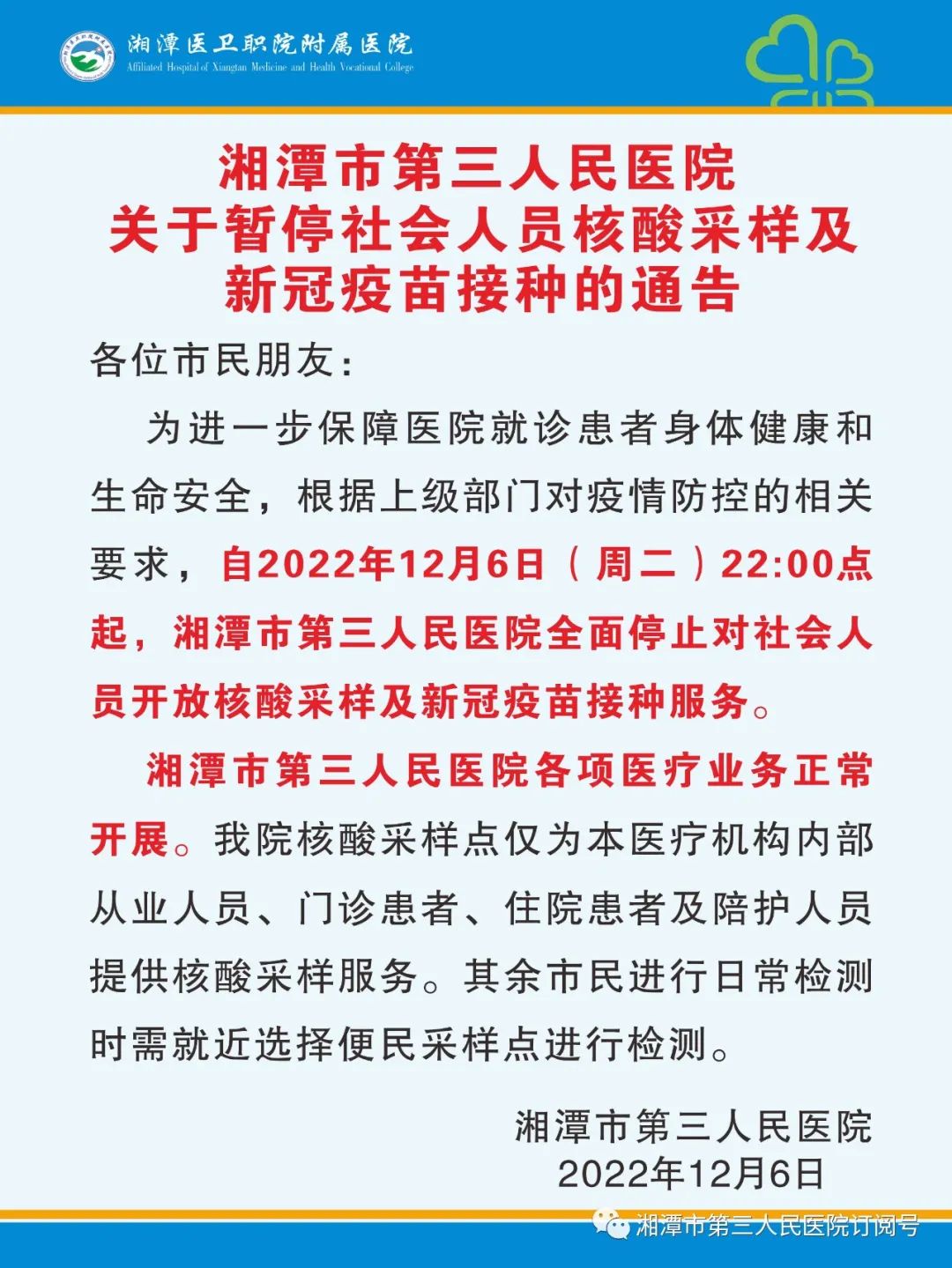
湘潭市第三人民医院暂停社会人员核酸采样及疫苗接种
来源:湘潭医卫职院附属医院
编辑:刘放明
2022-12-06 10:30:48
时刻新闻
—分享—
来源:湘潭医卫职院附属医院
编辑:刘放明